感恩相遇,携手同行共创辉煌励志人生
人生如同一场远行,我们在这漫长的旅程中,总会遇见各式各样的人和事,有些相遇,如同璀璨的星辰,点亮我们前行的道路;有些相遇,则如同甘甜的雨露,滋润我们内心的世界,在此,我想以一篇充满感恩与励志的文章,献给那些与我相遇的...
独家童话,玲珑心扉的秘密
在一个远离尘嚣的小镇上,流传着一个关于“独家童话”的传说,这个童话世界充满了神秘与美好,只许一个名字叫做玲珑的女孩进入,这是一个充满奇遇和温馨的故事,让人陶醉其中。邂逅独家童话玲珑是一个善良、活泼的女孩,对生活充满了...
税务落实过紧日子的挑战与对策
背景分析在当前经济形势下,税务工作面临着前所未有的挑战,为了保障国家财政收入的稳定增长,税务部门在落实税收政策的同时,也需过紧日子,精打细算,确保税收收入的稳步增长,本文将从税务落实过紧日子的角度出发,探讨面临的挑战...
世界狙击比赛奖金榜单,高额奖金吸引全球顶尖狙击手竞技!
狙击手因其独特的战术技能和高超的射击技术,一直备受关注,世界狙击比赛作为展示狙击手技能的舞台,其奖金额度也一直是人们关注的焦点,本文将为您揭示世界狙击比赛奖金的排名情况。狙击比赛的魅力狙击比赛作为一种集竞技、技术、战...
泛光灯批发公司排行榜TOP榜及行业影响力解析
随着城市建设的不断推进和夜间经济的蓬勃发展,泛光灯作为一种重要的户外照明设备,其市场需求日益旺盛,在此背景下,泛光灯批发公司如雨后春笋般涌现,共同推动着行业的发展,本文将探讨泛光灯批发公司的排名及其行业影响力。泛光灯...
「揭秘白度母神秘面纱,开启百度探寻之旅」
随着科技的进步和互联网的普及,搜索引擎已经成为我们日常生活中不可或缺的工具,每当遇到未知的问题或者想要了解更多的信息时,我们总会习惯性地打开搜索引擎,输入关键词进行搜索,我们就一起来“百度一下”一个神秘而又充满魅力的...
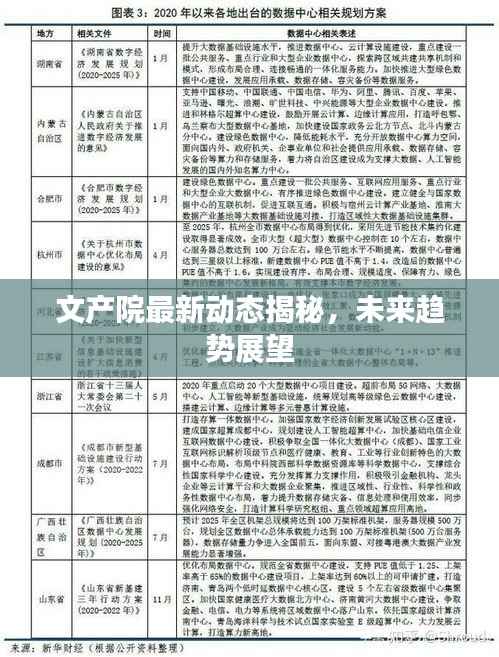
文产院最新动态揭秘,未来趋势展望
随着社会的快速发展,文化产业逐渐崭露头角,成为推动经济发展的重要力量,作为文化产业研究的重要机构,文产院一直在引领和推动着文化产业的发展,本文将围绕“文产院最新”这一主题,介绍文产院的最新动态,并对其未来发展进行前瞻...
励志力量,脆弱中的坚韧与成长之路
人生,总有那么一些时刻,让我们感到脆弱,或许是在夜深人静时,或许是在面对困境时,我们不禁要问自己:能否承受住压力,能否挺过难关?正是这些脆弱的时刻,蕴藏着我们的坚韧与力量,让我们一起在励志视频文案中找寻那份内心的勇气...
云南今日疫情实时更新,最新动态与防控进展
随着全球疫情的持续发展,云南省的疫情防控工作也备受关注,我们来关注云南的疫情最新报道。疫情概况根据最新数据,云南省今日疫情形势总体稳定,全省累计报告确诊病例XX例,其中治愈出院病例XX例,死亡病例X例,现有确诊病例X...
铁路老人突发疾病,旅客突发疾病,铁路工作人员救助
紧急时刻:铁路老人突发疾病在繁忙的铁路站台上,一位年迈的老人突然感到身体不适,他的面色变得苍白,手中的提包滑落在地。这一幕立刻引起了周围乘客的注意,也触发了铁路工作人员的紧急救援程序。乘客的紧急反应一位年轻的女...














蜀ICP备2022005971号-1